Difference between revisions of "Manufacturing:X2 Programming Station Documentation"

From Idrive
Jump to navigation Jump to search
(Created page with "=Idrive X2 Programming Station Documentation = ===Programming Station Components=== thumb|400px| {| class="wikitable" |- !'''X2 Programming St...")
 
Line 75: Line 75:
  
  
* TeamViewer V11 (http://www.teamviewer.com ) - personal license. Install TeamViewer - during setup you need to choose the Personal license installation!
+
* TeamViewer V11 (http://www.teamviewer.com ) - no license. Install TeamViewer - during setup you need to choose the Personal license installation!
  
 
* Idrive Factory Tools 3.6.4
 
* Idrive Factory Tools 3.6.4

Revision as of 17:50, 21 February 2019

Idrive X2 Programming Station Documentation

Programming Station Components

Idr x2 pgmr sta1.jpg
X2 Programming Station Components
Windows 7 or higher Computer with Monitor and speaker(s)(see requirements below)
Bar Code Scanner (Optional)
Lens Focus Charts
Micro SD card reader
Idrive X2 Programmer Fixture
I/O Loopback Test Adapter
DC 12V/1A LINEAR power supply
USB type B cable
USB to Ethernet adapter
Cat5 Cable
Power cable for X2
X2 Serial Programming cable

<br\>

X2 Programming Computer Setup

Computer Hardware Minimum Requirements

  • Monitor (needs to support 1600X1200 screen resolution)
  • Speaker(s)
  • Windows 10 Professional recommended
  • 4GB RAM
  • 100 GB Hard Disk
  • 2 Network Interface adaptors (NICs)
  • Keyboard and Mouse

Network Configuration

Network Connection to the Programming Fixture
  • IP address: 192.168.0.10
  • Subnet Mask: 255.255.0.0
  • Default gateway: Blank


Network Connection with access to internet
  • DHCP or as required by location

<br\>

Computer Software Requirements

  • TeamViewer V11 (http://www.teamviewer.com ) - no license. Install TeamViewer - during setup you need to choose the Personal license installation!
  • Idrive Factory Tools 3.6.4



Disabling Driver Signature Enforcement In Windows 8 Permanently

Step 1. Open the Windows command promt as “Run as Administrator”.

Step 2. Run “bcdedit -set loadoptions DISABLE_INTEGRITY_CHECKS” (without the “”).

Step 3. To finalize the process run “bcdedit -set TESTSIGNING ON” (without the “”).

Step 4. Reboot and you’re done.

This method it leaves a watermark saying you are in test mode until you disable it again.


WARNING: if the procedure is executed remotely, the reboot should be executed with the fallowing command from Run or cmd.exe:

shutdown -r -f -t 0

to avoid hanging up the restart.


X2 Programming Fixture Setup

Programmer.png

<br\><br\>

Computer Connections

  • Connect the 12volt Power Supply to the Power Connector
  • Connect the USB cable from Programming computer to USB Type B connector
  • Connect the USB-to-Ethernet Adapter to the Programming Computer with a Cat5 (Network) Cable



Idrive Camera Connections

  • Connect "Idrive Cable" to the Device to be programmed
  • Connect the "Programming Connector" to the Device to be programmed
  • Connect the USB-to-Ethernet Adapter to the Device to be programmed

<br\><br\><br\><br\>

Turn On the Power switch and leave the programmer on for the batch of boards.(you do not need to turn it off to program the next board)




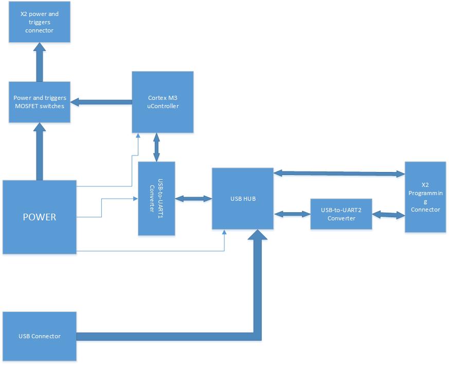
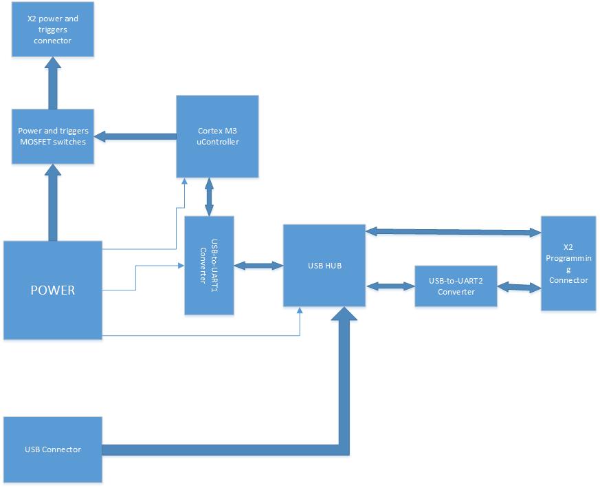
X2 Programming Fixture Documentation

X2 prog block diagram.jpg


On X2 programming connector there are 2 communication buses present:


  • one bus is PC-to-X2 serial connection (using USB to UART converter)(serial one) is used to communicate(send commands receive messages) with U-boot(bootloader) and/or X2's Linux OS (linux console).


  • the second bus is PC-to-X2 direct USB connection (USB OTG port of X2 processor)is used only for initial bootloader NAND IC programming or as system recovery in case the bootloader present in NAND IC is corrupted.


When using Factory tool Auto Install or Install Bootloader features, first operation executed by FT is to erase the old bootloader from NAND.


After erasing old one, if X2 processor is not able to "see" the bootloader present in NAND, it enters the system recovery mode by activating it's USB OTG port for a Processor-to-PC direct connection ;this should be confirmed on PC by enumerating a "HID-compilant vendor-defined device" on Device manager (see picture attached).


NOTE: The "HID-compilant vendor-defined device" will appear only when NAND bootloader is missing or corrupted.


From log messages displayed by your Factorytool, it seems that first step (bootloader erase) was performed and the X2 processor USB OTG connection is rejected by PC (please observe "Device Arrival" , "Device Removal" messages present in the log).


In my opinion this is a PC USB problem , for confirmation you can test a known working fixture (for ex: RMA fixture) on this PC. The fact that shunting the USB-to-serial converter's port does not provide feedback is also indicating PC USB problems.


The only components "involved" in this connection are:

1. Programmer's USB HUB -this is working because you can see/access the USB-to-UART converters.

2. Cable - if cable is bad no HID-compliant device message will ever appear.

3. X2 Processor - known to previously work.

4. PC station